拍卖流程
  竞买人须知
  拍卖业务规则
  拍卖法规
  拍卖管理办法
 
   
2021年10月29日河南仁和线材股份有限公司不良债权及其从权利拍卖公告(第二次)
时间:2021-10-21 10:52:52  来源:本站原创  点击:892

  卖 公 告(第二次)

 受中国东方资产管理股份有限公司河南省分公司委托,我公司定于2021年10月29日下午3点,在本公司拍卖大厅公开整体拍卖如下标的:

一、拍卖标的:委托人持有的河南仁和线材股份有限公司不良债权及其从权利,截止2021年8月20日,债权本金余额为人民币9,914,037.33元,利息 1,662,895.16元(包括表内利息、罚息等),本息合计11,576,932.49元标的债权情况详见附件《委托拍卖标的清单》,资产具体情况以交接时资产档案为准。

二、标的展示时间与地点:自公告之日起至2021年10月28日前在标的所在地及本公司展示。拍卖展示期内,同时受理该标的资产处置的有关异议。对排斥、阻挠征询或异议的,可向委托人举报。

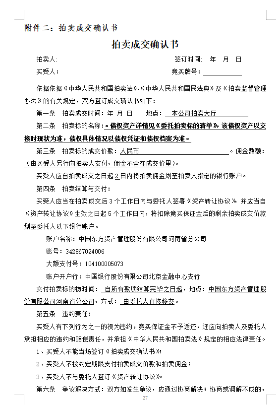
三、标的资产转让价款的支付方式:一次性支付。具体支付细节详见《竞拍须知》,或另行向委托人咨询。

四、交易对象要求:该债权的交易对象须为在中国境内注册并合法存续的法人或者其他组织或具有完全民事行为能力的自然人。但国家公务员、金融监管机构工作人员、政法干警、资产公司工作人员、原债务企业管理层以及参与资产处置工作的律师、会计师等中介机构等关联人不得竞买或变相竞买该资产。

欲参加竞买者(含优先购买权人),请于2021年10月28日前交纳竞买保证金100万元整并携带有效证件到我公司办理竞买手续,未成交者保证金无息退还。对该标的享有优先购买权者,应按时办理竞买手续,逾期视为放弃权利。

报名地址:郑州市黄河路82号河南一诺招标拍卖有限公司

咨询电话:13939037500

中国东方资产管理股份有限公司河南省分公司纪检电话:0371-65744710

 

2021年10月21日

 

 

 

 

 


 

附件:《委托拍卖标的清单》基准日2021年8月20日

 

序号

债务人

债权余额(元)

抵押/债物

保证人

本金

利息

合计

1

河南仁和线材股份有限公司

9,914,037.33

1,662,895.16

11,576,932.49

河南仁和线材股份有限公司位于漯河市漯舞路南61,202.8平方米的国有土地使用权提供抵押。

1、河南汇通集团肉食品股份有限公司提供连带责任保证;

2、山西中宇钢铁有限公司仅对债权本金提供连带责任保证;