拍卖公告
我公司受托,定于2021年4月27日10时在鹤壁市淇滨区朝歌路财富公馆南楼901室拍卖:鹤壁经济开发区延河路东段北景城小区幼儿园十年期租赁经营权(建筑面积约2804.15㎡)。
标的幼儿园概况:
鹤壁经济开发区延河路东段北景城小区幼儿园位于鹤壁市淇滨区蓬莱路西侧、海河路北侧、东海路东侧、延河路南侧,建筑面积约2804.15㎡,共3层,占地面积约972.51㎡。
竞买资格:
请有意者尤其是信誉良好、实力雄厚、幼儿教育业绩突出,有一定品牌影响力的投资人于2021年4月26日17时前持有效证件及50万元竞买保证金缴纳凭证办理竞买手续。
拍卖展示时间及展示地点:
拍卖展示时间:自公告之日起
拍卖展示地点:标的物所在地
拍卖时间及拍卖地点:
拍卖时间:2021年4月27日10时
拍卖地点:鹤壁市淇滨区朝歌路财富公馆南楼901室

拍卖报名时间及报名地点:
报名时间:自公告之日起(工作时间)
报名地点:鹤壁市淇滨区朝歌路财富公馆南楼901室
保证金缴纳:
户 名:河南一诺招标拍卖有限公司
开 户 行:中国建设银行郑州金水支行营业部
账 号:41001504010050206959
咨询电话:13839241343 13839223635
河南一诺招标拍卖有限公司
2021年4月13日

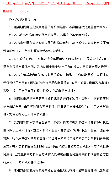
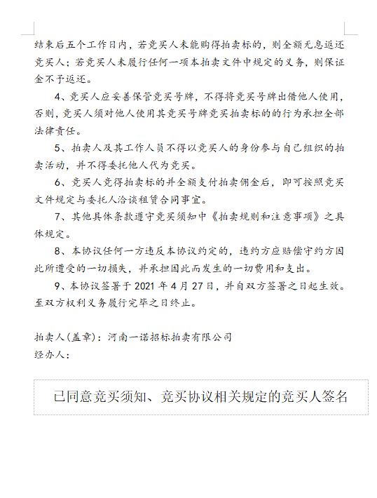
鹤壁市北景城小区幼儿园十年期租赁经营权《竞买文件》

.png)
.png)
.png)
.png)
.png)
.png)
.png)
鹤壁市北景城小区幼儿园十年期经营权租赁合同(草案)


